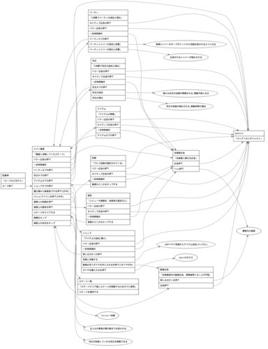
アプリ内で広告を表示したい時の基礎的なノウハウまとめです。
引用をストックしました
引用するにはまずログインしてください
引用をストックできませんでした。再度お試しください
限定公開記事のため引用できません。